اینورتر LS H100 | درایو LS H100

اینورتر  ( درایو ) LS H100 (نام رسمی: LSLV-H100) نسل تخصصی درایوهای LS برای کاربردهای HVAC و آب‌وفاضلاب است که با تمرکز بر فن و پمپ، بهره‌وری انرژی، پایداری عملکرد، و سهولت راه‌اندازی را در اولویت قرار می‌دهد. با خرید خرید اینورتر LS H100 مطابق با کاتالوگ و دیتاشیت اینورتر LS H100 ، این سری، دامنه توانی گسترده، فیلتر EMC و راکتور DC داخلی در بخشی از مدل‌ها، BACnet MS/TP تعبیه‌شده، و مجموعه‌ای از توابع نرم‌افزاری اختصاصی مانند Multi-Motor Control، Soft Fill، Pump Clean، Sleep/Wake-up و Fire Mode را ارائه می‌کند.

مشخصات فنی کامل اینورتر ال اس  H100 بازه‌های ولتاژ، توان و ساختار کلی

داده های مربوط به این عنوان بر طبق کاتالوگ و دیتاشیت اینورتر LS H100 عبارتند از :

  • کلاس ولتاژ و توان نامی:
    • سه‌فاز 200240V: از 75 تا 18.5 کیلووات
    • سه‌فاز 380480V: از 75 تا 500 کیلووات.
  • ماهیت کاربرد: بهینه‌شده برای فن و پمپ با قابلیت‌های ویژه صرفه‌جویی انرژی.

فیلتر EMC و راکتور DC

  • فیلتر EMC داخلی (کلاس C3): برای 400V مدل‌های 0.7530kW و 110500kW به‌صورت پیش‌فرض؛ برای 3755kW به‌صورت گزینه داخلی؛ 7590kW حتی بدون فیلتر نیز الزامات EMC را برآورده می‌کند.
  • راکتور DC داخلی: برای 400V از 37 تا 500kW به‌صورت استاندارد.

واحد ترمز دینامیکی (DBU) و مقاومت ترمز

  • در 200V 0.755kW و 400V 0.7530kW، واحد ترمز دینامیکی داخلی است؛ در توان‌های بالاتر، انتخاب DBU اختیاری/متناسب با مدل پیشنهاد شده است.

پروتکل‌های ارتباطی و شبکه

  • RS-485 داخلی با پشتیبانی از Modbus-RTU و Metasys N2؛
  • BACnet MS/TP به‌صورت تعبیه‌شده (Embedded)؛
  • LonWorks به‌صورت گزینه افزایشی.
  • سازگاری ناحیه آدرس‌دهی مشترک (Common Area) با سری‌های قبلی نظیر iS5, iP5A, iG5A, S100, H100 برای مانیتورینگ/کنترل.

مشخصات کنترلی/الکتریکی منتخب

  • ظرفیت اضافه‌بار: 120% به‌مدت 1 دقیقه برای بار نرمال (Derating الزامی در شرایط دما).
  • فرکانس حامل (Carrier) بسته به توان: 0.75–30kW تا 15kHz، 37–55kW تا 10kHz، 75/90kW تا 7kHz، 110–355kW تا 5kHz، 400–500kW تا 4kHz؛ پیش‌فرض کارخانه بسته به توان 3/2/1.5kHz.
  • Slip Compensation و کنترل V/F با پارامترهای نامی موتور (جریان، لغزش، قطب‌ها، بازده) برای پایداری سرعت/دبی/فشار.
  • شرایط محیطی: دمای محیط −10 تا 50°C (بالای 40°C هر °C کاهش 2.5% جریان؛ بالای 50°C حداکثر 75% ظرفیت)، رطوبت 95% بدون میعان، نصب طبق فاصله‌ها/تهویه توصیه‌شده.

ایمنی، حفاظتها و استانداردها

  • هشدارها/خطاهای گسترده (Over-Current/Voltage، Over-Heat، سنسور دما NTC، مدار باز فاز خروجی، Under-Load با منبع جریان/توان و زمان).
  • قابلیت تحمل اتصال‌کوتاه ورودی مطابق IEC تا 100kA (با انتخاب MCCB مناسب).

جدول مقایسه کامل اینورتر ال اس  H100 با دیگر سری‌های LS

این مقایسه از کاتالوگ و دیتاشیت اینورتر LS H100 استخراج شده است :

سری اینورتر LSتوان(kW)فرکانس خروجی(Hz)ظرفیت اضافه بارپروتکل ارتباطینوع کنترل ولتاژ ورودی
M1000.1-2.20-400150 درصد جریان نامی به مدت 1دقیقهModbus RTU روی RS485 وLS INV 485V/F schedule control
Slip compensation control
Simple sensorless control
تکفاز220V
IE50.1-0.40.1-200150 درصد جریان نامی به مدت 1دقیقهRS485 (LS Bus / Modbus RTU)V/Fتکفاز220V
IG5A0.5-220.1-400150 درصد جریان نامی به مدت 1دقیقهRS485 (LS Bus / Modbus RTU)
ماژول جانبی
DeviceNet, EtherNet, Profibus-DP, CANOpen
V/f, Slip compensation, Sensorless vectorتکفاز220V
سه فاز 220V
سه فاز 380V
IS50.75-750-400Modbus RTU, Profibus-DP, DeviceNet, RS485(LS Bus), Fnet(LS PLC link) V/f, Sensorless vector, Sensored vector control (Optional)سه فاز 220V
سه فاز 380V
G1000.4-220-400Heavy Duty (HD)
150درصد جریان نامی به مدت 60ثانیه
Normal Duty (ND)
120درصد جریان نامی به مدت 60ثانیه
ModBus RTU
LS INV 485
کارت های جانبی:
 Modbus TCP/IP,EtherNet/IP and RAPIEnet
Profibus-DP, CANopen
V/F, Slip Compensation, Sensorless Vectorسه فاز 220V
سه فاز 380V
IP5A5.5-4500.1-120120درصد جریان نامی به مدت 60ثانیه
110درصد جریان نامی به مدت 60ثانیه
RS485(LS Bus)
کارت های جانبی:
Modbus RTU, DeviceNet, Profibus-DP, LonWorks,
BACnet, Modbus TCP*, CANOpen, CC-Link
V/f, Slip compensation, Sensorless vectorسه فاز 220V
سه فاز 380V
IS70.75-3750.1-400
Sensorless-1 control: 0.01-300Hz
Sensorless-2 or Sensored control: 0.01-120Hz
Heavy Duty (HD)
150درصد جریان نامی به مدت 60ثانیه
Normal Duty (ND)
110درصد جریان نامی به مدت 60ثانیه
RS485(LS Bus / Modbus RTU)
کارت جانبی:
Profibus-DP, DeviceNet, Modbus TCP, Rnet, LonWorks, CANopen, EtherNet/IP
V/f, V/f PG, Slip compensation, Sensorless-1 vector, Sensorless-2 vector, Sensored vectorسه فاز 220V
سه فاز 380V
IV52.2-80050-60کارت جانبی:
RS485(LS Bus / Modbus RTU), Profibus-DP, DeviceNet
Sensor vectorسه فاز 220V
سه فاز 380V
H1000.75-900-400120درصد جریان نامی به مدت 60ثانیهBACnet, Modbus-RTU(RS485), Metasys N2V/F control, slip compensationسه فاز 220V
سه فاز 380V
S1000.4-750-400Heavy Duty (HD)
150درصد جریان نامی به مدت 60ثانیه
Normal Duty (ND)
120درصد جریان نامی به مدت 60ثانیه
کارت جانبی:
rofibus-DP, EtherNet-IP, Modbus-TCP, CANopen
V/f, Slip compensation, Sensorless vectorتکفاز220V
سه فاز 220V
سه فاز 380V

کاربرد درایو اینورترH100LS  در صنعت

  • HVAC ساختمان‌های اداری/تجاری/بیمارستانی: کنترل فن‌های تأمین ، Fire Mode برای تداوم تهویه اضطراری، کاهش ضربه فشار با Soft Fill، بهینه‌سازی مصرف با Sleep/Wake-up.
  • آب‌رسانی و بوسترپمپ شهری/صنعتی: PID/EPID پیشرفته با منابع مرجع/فیدبک متنوع، Load Tuning و Pump Clean برای مقابله با افت راندمان ناشی از رسوبات.
  • تصفیه‌خانه‌ها و آب‌برج خنک‌کن: Flow Compensation جبران افت هیدرولیکی در مسیرهای طولانی، Multi-Motor Control برای مدارهای پمپاژ چندمرحله‌ای.

نحوه پلاک‌خوانی اینورتر LS H100

دیاگرام ورودی و خروجی‌های اصلی درایو LS H100

چیدمان عمومی ترمینال‌های قدرت:

  • ورودی AC سه‌فاز: R/S/T
  • خروجی به موتور: U/V/W
  • لینک DC: P(+) / N()
  • واحد ترمز/مقاومت ترمز (بسته به رنج):
    • در 7530kW/400V و 0.7518.5kW/200V، DB Unit داخلی و ترمینال B (BRAKE RES) قابل استفاده است؛
    • در توان‌های بالاتر، استفاده از DBU خارجی طبق جدول پیشنهاد سازنده انجام می‌شود.

توجه: برای انتخاب فیوزها/کلیدهای حفاظتی/راکتورها جدول کامل پیشنهادات سازنده برای هر توان/ولتاژ در فصل Fuse and Reactors Specifications  در دیتا شیت اینورتر LS H100 آمده است.

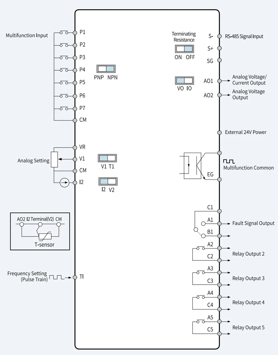
دیاگرام ورودی خروجی‌های کنترلی اینورتر LS H100

بلوک ترمینال I/O کنترل در H100 غنی و انعطاف‌پذیر است. موارد کلیدی:

ورودی‌های آنالوگ/پالس

  • V1: مرجع ولتاژی ۰۱۰V (تا ۱۲V)، حالت دو‌قطبی ±۱۰V پشتیبانی می‌شود.
  • I2/V2: مرجع جریانی ۰۲۰mA (max 24mA, 249Ω) یا ولتاژی (انتخاب با SW).
  • TI: پالس‌قطار ۰۳۲kHz برای فرمان سرعت.

خروجی‌های آنالوگ/پالس

  • AO1/AO2: ۰۱۰V یا ۰۲۰mA (قابل انتخاب)، برای مانیتورینگ فرکانس/جریان/ولتاژ و…
  • Q1 (OC/Pulse): خروجی اُپن‌کالکتور چندمنظوره یا پالس ۰۳۲kHz (۰–۱۲V).

دیجیتال و رله‌ها

  • P1P7: ورودی‌های چندمنظوره (DI) برای فرمان‌های RUN/STOP/FAULT RESET/چندسرعته/۲nd Motor و…
  • Relays A1/C1/B1 و A2/C2 A5/C5: رله‌های چندمنظوره برای وضعیت کارکرد/خطا/آلارم‌ها.

منابع کمکی و شبکه

  • 24Vdc (100mA) کمکی روی ترمینال 24 (برای PNP Block).
  • EG: مشترک خروجی Open-Collector.
  • RS-485 (S+/S/SG): Modbus-RTU/N2؛ BACnet MS/TP به‌صورت تعبیه‌شده.

نکات سیم‌کشی سیگنال

  • استفاده از کابل زوج-به‌هم‌تابیده شیلددار (STP) برای سیگنال‌ها؛ سایز مجاز هر ترمینال طبق جدول فصل «Signal (Control) Cable Specifications».

اجزای مختلف اینورتر H100LS

  • کی‌پد اختصاصی فن/پمپ با حالت‌های HAND/AUTO و کلیدهای چندمنظوره برای برنامه‌ریزی، مانیتورینگ خطا و تنظیمات سریع.
  • تعویض آسان فن خنک‌کاری بدون بازکردن کامل درایو.
  • Smart Copier / RJ45 / USB برای خواندن/نوشتن پارامترها و راه‌اندازی سریع چند دستگاه (Clone).
  • فلنج‌تایپ برای نصب هیت‌سینک بیرون تابلو در فضاهای محدود.
  • غیرفعال‌سازی فیلتر EMC برای شبکه‌های خاص (Corner-Earthed) طبق دستورالعمل تصویری در دفترچه.

لیست قیمت درایو ال اس  H100

برای خرید اینورتر LS H100 و دریافت قیمت اینورتر LS H100 تابع عواملی مانند توان/کلاس ولتاژ، وجود گزینه‌ها (کیت کانال Type 1، I/O افزونه، ماژول‌های شبکه اضافی)، واحد DBU، ماژول های جانبی (فیلتر/رآکتور خارجی)، گارانتی و موجودی است.

لیست قیمت درایو H100LS

نتیجه‌گیری تخصصی

خرید اینورتر LS H100 راهکار استاندارد HVAC-Ready با تمرکز بر فن و پمپ است:

  • از منظر سخت‌افزار: فیلتر EMC داخلی، راکتور DC داخلی در بازه‌های مشخص، DB داخلی در سایزهای کوچک/متوسط، و طراحی فشرده‌تر (۳۴٪ کوچکتر از iP5A).
  • از منظر نرم‌افزار: PID/EPID پیشرفته، MMC، Soft Fill، Pump Clean، Sleep/Wake-up، Fire Mode، RTC Scheduling و… که مستقیماً به افزایش دوام پمپ، کاهش ضربه فشار، صرفه‌جویی انرژی و پایداری تأسیسات می‌انجامد.
  • از منظر اتوماسیون: BACnet تعبیه‌شده، Modbus-RTU/N2، سازگاری پارامتری با نسل‌های قبلی و ابزار DriveView/Smart Copier برای راه‌اندازی سریع.

دیتاشیت و لیست قیمت اینورتر LS H100

  • برای خرید اینورتر LS H100 و دریافت کاتالوگ فارسی درایو ال اس H100، دیتاشیت اینورتر LS H100 و راهنمای نصب و راه‌اندازی درایو H100 و همین‌طور استعلام قیمت اینورتر LS H100 و لیست قیمت درایو ال اس H100 ، با کارشناسان ما در تتا صنعت تماس بگیرید: 02191091022

پرسش‌های متداول

❓ آیا اینورتر ال‌اس H100 به‌صورت پیش‌فرض BACnet دارد؟

بله؛ **BACnet MS/TP** به‌صورت تعبیه‌شده ارائه می‌شود و پورت **RS-485** نیز **Modbus-RTU/N2** را پشتیبانی می‌کند.

❓ در اینورتر ال‌اس H100 برای پمپ‌های چندگانه چه باید کرد؟

از **Multi-Motor Control** استفاده کنید: **۱ موتور اصلی + تا ۵ موتور کمکی** (با افزونهٔ I/O تا **۸** موتور).

❓ در اینورتر ال‌اس H100 آیا می‌توان خطای Under-Load را دقیق تنظیم کرد؟

بله؛ **منبع اندازه‌گیری** (جریان/توان)، **باند**، حالت **هشدار/تریپ** و **تایمر** همگی قابل تنظیم‌اند.

❓ کار در حالت **Fire Mode** چگونه است؟

در **Fire Mode**، درایو—even با برخی هشدارها—طبق **فرکانس/جهت تعیین‌شده** تا بروز **خطای حیاتی** به کار ادامه می‌دهد.

❓ آیا فیلترهای EMC داخلی همیشه فعال هستند؟

خیر؛ در شبکه‌های **Corner-Earthed** باید طبق دستورالعمل **غیرفعال** شوند.

❓ آیا می‌توان مرجع PID را از پالس/RS-485 گرفت؟

بله؛ مرجع/فیدبک **PID/EPID** از **V1 / I2 / V2 / RS-485 / Fieldbus / Pulse** قابل انتخاب است.

❓ آیا درایو ال‌اس H100 برای ورودی تک‌فاز مناسب است؟

ذاتاً **سه‌فاز** است؛ برای ورودی تک‌فاز باید **Derating** و استفاده از **راکتور** را رعایت کنید.

❓ سرویس فن و باتری **RTC** چگونه مدیریت می‌شود؟

فن **قابل‌تعویض** است و آلارم‌های **تعویض فن/ظرفیت خازن/باتری RTC** در منوهای حفاظتی قابل پایش‌اند.

اینورتر سه فاز 0/75kW ال اس LSLV0008H100-2CONN

قیمت اصلی ۳۱,۲۶۰,۰۰۰تومان بود.قیمت فعلی ۲۹,۶۹۷,۰۰۰تومان است.

اینورتر سه فاز 0/75kW ال اس LSLV0008H100-4COFN

قیمت اصلی ۲۹,۰۳۰,۰۰۰تومان بود.قیمت فعلی ۲۷,۵۷۸,۵۰۰تومان است.

اینورتر سه فاز 1/5kW ال اس LSLV0015H100-2CONN

قیمت اصلی ۳۴,۹۰۰,۰۰۰تومان بود.قیمت فعلی ۳۳,۱۵۵,۰۰۰تومان است.

اینورتر سه فاز 1/5kW ال اس LSLV0015H100-4COFN

قیمت اصلی ۳۱,۱۱۰,۰۰۰تومان بود.قیمت فعلی ۲۹,۵۵۴,۵۰۰تومان است.

اینورتر سه فاز 110kW ال اس LSLV1100H100-4COFD

قیمت اصلی ۴۲۸,۱۱۰,۰۰۰تومان بود.قیمت فعلی ۴۰۶,۷۰۴,۵۰۰تومان است.

اینورتر سه فاز 11kW ال اس LSLV0110H100-2CONN

قیمت اصلی ۶۱,۹۵۰,۰۰۰تومان بود.قیمت فعلی ۵۸,۸۵۲,۵۰۰تومان است.

اینورتر سه فاز 11kW ال اس LSLV0110H100-4COFN

قیمت اصلی ۶۵,۲۳۰,۰۰۰تومان بود.قیمت فعلی ۶۱,۹۶۸,۵۰۰تومان است.

اینورتر سه فاز 132kW ال اس LSLV1320H100-4COFD

قیمت اصلی ۵۰۳,۰۶۰,۰۰۰تومان بود.قیمت فعلی ۴۷۷,۹۰۷,۰۰۰تومان است.

اینورتر سه فاز 15kW ال اس LSLV0150H100-2CONN

قیمت اصلی ۷۸,۳۲۰,۰۰۰تومان بود.قیمت فعلی ۷۴,۴۰۴,۰۰۰تومان است.

اینورتر سه فاز 15kW ال اس LSLV0150H100-4COFN

قیمت اصلی ۸۲,۴۸۰,۰۰۰تومان بود.قیمت فعلی ۷۸,۳۵۶,۰۰۰تومان است.

اینورتر سه فاز 160kW ال اس LSLV1600H100-4COFD

قیمت اصلی ۶۰۲,۵۰۰,۰۰۰تومان بود.قیمت فعلی ۵۷۲,۳۷۵,۰۰۰تومان است.

اینورتر سه فاز 18/5kW ال اس LSLV0185H100-2CONN

قیمت اصلی ۹۸,۶۸۰,۰۰۰تومان بود.قیمت فعلی ۹۳,۷۴۶,۰۰۰تومان است.

اینورتر سه فاز 18/5kW ال اس LSLV0185H100-4COFN

قیمت اصلی ۱۰۳,۸۴۰,۰۰۰تومان بود.قیمت فعلی ۹۸,۶۴۸,۰۰۰تومان است.

اینورتر سه فاز 185kW ال اس LSLV1850H100-4COFD

قیمت اصلی ۷۸۸,۵۷۰,۰۰۰تومان بود.قیمت فعلی ۷۴۹,۱۴۱,۵۰۰تومان است.

اینورتر سه فاز 2/2kW ال اس LSLV0022H100-2CONN

قیمت اصلی ۳۶,۸۴۰,۰۰۰تومان بود.قیمت فعلی ۳۴,۹۹۸,۰۰۰تومان است.

اینورتر سه فاز 2/2kW ال اس LSLV0022H100-4COFN

قیمت اصلی ۳۳,۸۹۰,۰۰۰تومان بود.قیمت فعلی ۳۲,۱۹۵,۵۰۰تومان است.

اینورتر سه فاز 220kW ال اس LSLV2200H100-4COFD

قیمت اصلی ۸۳۲,۶۱۰,۰۰۰تومان بود.قیمت فعلی ۷۹۰,۹۷۹,۵۰۰تومان است.

اینورتر سه فاز 22kW ال اس LSLV0220H100-4COFN

قیمت اصلی ۱۲۸,۵۶۰,۰۰۰تومان بود.قیمت فعلی ۱۲۲,۱۳۲,۰۰۰تومان است.

اینورتر سه فاز 250kW ال اس LSLV2500H100-4COFD

قیمت اصلی ۸۵۹,۶۳۰,۰۰۰تومان بود.قیمت فعلی ۸۱۶,۶۴۸,۵۰۰تومان است.

اینورتر سه فاز 3/7kW ال اس LSLV0037H100-2CONN

قیمت اصلی ۴۲,۴۱۰,۰۰۰تومان بود.قیمت فعلی ۴۰,۲۸۹,۵۰۰تومان است.