اینورتر زیما G — راهنمای جامع انتخاب، نصب و بهرهبرداری
اگر دنبال یک درایو همهفنحریف برای طیف وسیعی از ماشینآلات صنعتی هستید، اینورتر زیما G (درایو زیما G) گزینهای مناسب است؛ از CNC تا فن/پمپ و خطوط بستهبندی. سری G مناسب است: فرکانس خروجی ۰ تا ۱۰۰۰ هرتز، PWM با سوئیچینگ ۲ تا ۲۰ کیلوهرتز، و بهرهوری بالای >۹۷٫۵٪. این یعنی کنترل دقیق سرعت/گشتاور با نویز کم و اتلاف حرارتی پایین. در ادامه، میرویم سراغ مشخصات جزئی تر، نحوه پلاکخوانی و نامکد، ترمینالهای قدرت و I/O، ابعاد و نصب، و در نهایت مقایسه با سریهای L (لیفت)، P (پمپی) و S (سولار).
مشخصات فنی کامل اینورتر XIMA G
هسته کنترلی و بازهها
- فرکانس خروجی: ۰…۱۰۰۰ هرتز؛ دقت نمایش ۰٫۱ هرتز و رزولوشن تنظیم ۰٫۰۰۱ هرتز.
- PWM: ۲…۲۰ کیلوهرتز، مدولاسیون Space Vector.
- ADC: ۱۲ بیت @ ۴ Msps؛ DSP اختصاصی موتور (۳۲بیت).
- بهرهوری: بیشتر از ۹۷٫۵٪ (Vout≈Vin، PF=1).
- ورودی برق: ۲۰۰–۲۶۰ V تکفاز و ۳۳۰–۴۶۰ V سهفاز؛ ۴۷–۶۳ هرتز.
- خروجی: ۰ تا ولتاژ ورودی.
روشهای کنترل و توابع
- V/f و Sensorless Vector (سنسورلس وکتور) با گشتاور راهانداز ۱۵۰٪ در ۰٫۵ هرتز و پاسخ کنترل گشتاور <۲۰۰ ms.
- ترمز: DC Brake و Dynamic Brake (چاپر داخلی + مقاومت خارجی روی B+/B-).
- توابع فرآیندی: PID داخلی، JOG، Up/Down، Energy Saving، Start-on-the-fly، Auto-restart.
I/O آنالوگ/دیجیتال و شبکه
- ورودی ولتاژ V1/V2: ۰–۱۰ V (قابل کالیبراسیون)، امکان میانگینگیری (V1,V2).
- ورودی جریان I1: ۰–۲۰ mA (قابل تنظیم)، مناسب مرجع یا فیدبک PID.
- ورودی پالس HSI: تا ۲۰ kHz (پالس مربعی با حدود ولتاژی مشخص).
- ورودیهای دیجیتال D1..D5 (و D6 در سری ۲۰۰): ۵ mA@24 V، نقشهای قابل پیکربندی (Start/Stop/Enable/Fwd/Rev/Speed Presets/JOG).
- خروجیهای رلهای: Relay A (و B در سری ۲۰۰) 250 VAC/1 A.
- شبکه: RS-485 / Modbus RTU با نرخ ۴۸۰۰…۱۱۵۲۰۰ bps و آدرسدهی Slave استاندارد.
حفاظتها و آستانهها
- OV/UV: نصابپذیر؛ نمونه مقادیر: ولتاژهای Brake-ON/OFF/Limit/OV برای ورودی تکفاز و سهفاز در جدول اصلی آمده است.
- OC/OL: محدودکننده جریان، Overcurrent≈۲× In؛ ETH (Electronic Thermal) با زمانسنجی و سطح هشدار/تریپ تنظیمی.
- Phase-loss (ورودی/خروجی)، Stall Prevention در شتاب/سرعت ثابت/توقف (انتخابپذیر).
ظرفیت اضافهبار (پایه انتخاب HD/CT)
در بارهای CT اگر زمانهای پیک بار شما به سطوح بالاتر نزدیک میشوند، یک پله بالاتر را در نظر بگیرید.
نکته EMC/هارمونیک: دیتاشیت به فیلتر EMC داخلی اشارهی صریحی نمیکند؛ برای محیطهای حساس، فیلترهای ورودی/سلف کاهش هارمونیک بهعنوان آپشن توصیه میشود.
جدول مقایسه اینورتر زیما G با سریهای دیگر XIMA (L، P، S)
کاربری غالب | نکات تمایز | شبکه/توابع | سری |
| صنعتی عمومی (CNC، فن/پمپ، بستهبندی…) | بازه فرکانس ۰–۱۰۰۰ Hz، PWM فضایی، سنسورلس وکتور، چاپر ترمز داخلی | Modbus/RS-485، PID، JOG، Start-on-the-fly | G |
| لیفت/الواتور/کرین | اشاره به کارتهای انکودر EnDat/ SinCos برای برخی انکودرها (با برد افزایشی)، منطق اختصاصی ترمز آسانسور | فرامین مخصوص بالابر (Enable/Brake) | L |
| پمپی/بوسترپمپ | توابع پمپی (حفاظت خشکی، Sleep/Wake، گروهی) | Modbus، منطق پمپ | P |
| سولار پمپ | کار با PV بدون باتری، سوییچ به AC/ژنراتور در نور کم/شب، ماکزیممگیری توان خورشید | Modbus RTU، توابع حفاظتی پنل | S |
مطابق با دیتاشیت و دفترچه راهنما اینورتر زیما G ، اگر کار شما عمومی/کارخانهای است، اینورتر XIMA G (مترادف: اینورتر زیما G) معمولاً انتخاب اول است؛ اگر پروژه پمپاژ آب است، درایو XIMA G را فقط وقتی در نظر بگیرید که به امکانات تخصصی پمپی سری P نیاز ندارید. برای بالابرها، سری L و برای چاههای خورشیدی، سری S منطقیتر است.
کاربردهای صنعتی
- فنها و هواکشها (VT)، پمپها (VT)، نوارنقالهها (CT)، اکسترودر/قالبدادن (CT)، CNC، ماشینهای بافندگی/چاپ/بستهبندی. سایت رسمی نیز برای سری G همین طیف را تایید کرده است. خرید اینورتر زیما G در این کاربردها، با توجه به سنسورلس وکتور و چاپر داخلی، معمولاً بهترین گزینه است.
نحوه پلاکخوانی و تفسیر نامکد
نمونه کد: XIMAG100B022-3 که از دفترچه راهنما اینورتر زیما G استخراج شده است :
- XIMA (برند) + G (سری) + 100 (سری سختافزاری/نسخه مکانیکی)
- B (سایز/فریم) + 022 (توان ۲٫۲ kW)
- -3 (ورودی سهفاز ۳۸۰ V)؛ -1 یعنی ۲۲۰ V تکفاز.
این الگو با جدول مدلها در دفترچه سری G همخوانی دارد؛ مثالها: XIMAG100B022-3، XIMAG100A011-1.
ابعاد و شیوه نصب
ابعاد فریمها (IP20)
W×H×D (mm) | وزن (g) | نکته | فریم |
| 95×155×139.5 | <1600 | نصب آسان در تابلوهای فشرده | A |
| 103×206×160 | <2200 | رایج تا ۵٫۵ kW | B |
| 132×285×179 | <3600 | تا ~۱۰ kW | C |
| 205×448×198 | <10800 | ۱۵ kW و بالاتر | D |
فاصلهگذاری و شرایط محیطی
- حداقل فاصله: ۱۰ cm از بالا/پایین/اطراف؛ تهویه اجباری.
- نصب در فضای سرپوشیده؛ IP20 (در برابر گردوغبار و ریزش آب محافظت ندارد).
- دما: −۱۰ تا +۵۰ °C؛ بالای ۴۰ °C هر درجه ≈ ۲٪ دیریت.
- ارتفاع: بالاتر از ۱۰۰۰ m، هر ۱۰۰ m ≈ ۲٪ دیریت.
- لرزش: a<0.5 g در سه محور.
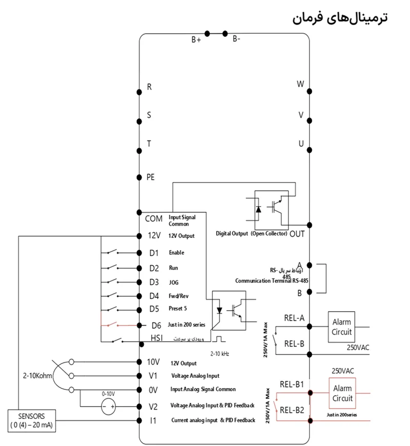
دیاگرام ورودی / خروجیهای قدرت
- R/S/T: ورودی AC
- U/V/W: خروجی به موتور
- B+ / B-: چاپر ترمز (اتصال مقاومت ترمز خارجی با محدوده اهم/توان مشخص طبق جدول مدلها)
- PE: ارت شاسی/موتور
اتصالات با شابلون نصب و پوشش ترمینال در جعبه ارائه شده است.
دیاگرام I/O کنترلی و شبکه
- D1..D5 (D6 در سری ۲۰۰): ورودی دیجیتال قابل برنامهریزی (۵ mA@24 V). نقشهای متداول: Enable، Start/Stop، Fwd/Rev، JOG، Preset Speeds.
- V1/V2 (0–10 V) و I1 (0–20 mA): مرجع سرعت/فیدبک PID.
- HSI: ورودی پالس پرسرعت تا ۲۰ kHz (مرجع سرعت یا فیدبک).
- Relay A/B: خروجیهای رلهای 250 VAC/1 A برای آلارم/کنتاکتور.
- RS-485 (A/B/COM) + Modbus RTU: مانیتورینگ و تنظیم پارامترها با نرخ ۴۸۰۰…۱۱۵۲۰۰ bps.
اجزا و کیتهای اختیاری
- کیپد روی بدنه (قابل برنامهریزی Presetها، JOG، مانیتورینگ).
- سلف ورودی/فیلتر هارمونیک برای بهبود کیفیت شبکه (آپشن).
- مقاومت ترمز با توان/اهم مطابق جدول مدلها.
- بردهای افزایشی (طبق سری/مدل) در پروژههای خاص.
لیست قیمت اینورتر زیما G
قیمت اینورتر زیما G به عوامل زیر وابسته است: توان نامی، ولتاژ/فاز ورودی (−1 تکفاز، −3 سهفاز)، سایز فریم (A/B/C/D)، حضور چاپر ترمز/لوازم جانبی (مقاومت ترمز، سلف ورودی)، و خدمات پس از فروش. برای موجودی روز و لیست مدلهای G به صفحه رسمی قیمتها مراجعه کنید.
لیست قیمت اینورتر زیما G
تماس برای استعلام و خرید:
برای خرید اینورتر زیما G و دریافت لیست قیمت بهروز، با تتا صنعت به شماره 02191091022 تماس بگیرید یا از طریق واتساپ/تلگرام شرکت پیام دهید.
نتیجهگیری تخصصی
خرید اینورتر زیما G با پوشش بازه فرکانسی وسیع، Sensorless Vector پایدار و چاپر ترمز داخلی، برای بیشتر سناریوهای عمومی CT/VT کفایت میکند. اگر پروژه شما به منطق پمپی یا بالابری ویژه نیاز دارد، سریهای P یا L را کنار اینورتر XIMA G ارزیابی کنید؛ برای خارج از شبکه و پمپاژ خورشیدی، سری S انتخاب تخصصیتری است. دفترچه راهنما اینورتر زیما G (یا کاتالوگ فارسی درایو XIMA G) مرجع نهایی پارامترگذاری است.
پرسشهای متداول
❓ بازهٔ فرکانس خروجی و PWM در XIMA G چقدر است؟
**0–1000 Hz**؛ **SVPWM** با فرکانس **2–20 kHz**.
❓ آیا چاپر ترمز داخلی است؟
بله؛ **واحد ترمز دینامیکی داخلی** دارد و **مقاومت ترمز** به پایانههای **B+ / B-** متصل میشود.
❓ روشهای کنترل چه هستند؟
**V/f** و **Sensorless Vector** بههمراه **PID داخلی**.
❓ شبکه و I/O چه امکاناتی دارند؟
**RS-485 / Modbus RTU**، ورودیهای **آنالوگ/دیجیتال متعدد**، **HSI تا 20 kHz** و **رلههای آلارم**.
❓ شرایط نصب اینورتر XIMA G چیست؟
فاصلهٔ تهویه **۱۰ cm** از هر طرف، **IP20**، دمای **−10…+50°C** (بالای **40°C** *Derating*)، و برای ارتفاع **>1000 m**، **۲٪ دراپ بهازای هر 100 m**.
نمایش همه 19 نتیجه




